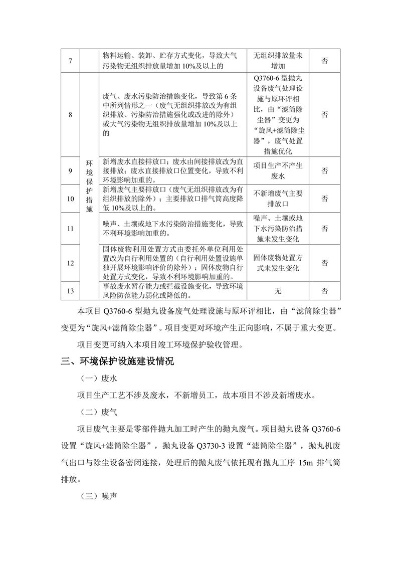
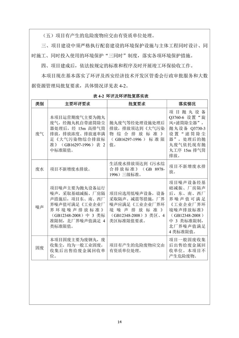
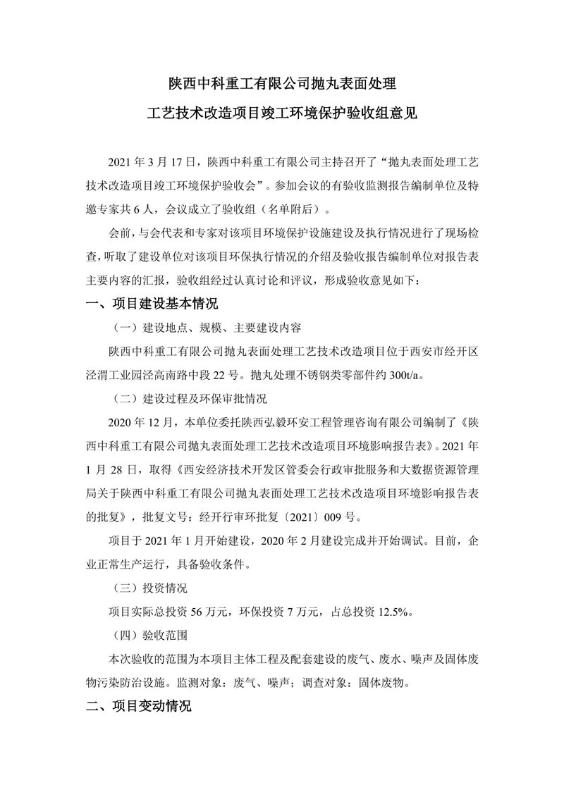
您现在的位置:首页 >> 新闻中心 >> 公司新闻
新闻中心

联系我们

17792361222/18192904072
536471840@qq.com
536471840

新闻中心

产品技术咨询:17792361222/18192904072 全国统一服务热线:029-86963185 统一订购热线:029-86963168

版权所有:陕西中科重工有限公司 陕ICP备17016962号-1 技术支持:动力无限

扫一扫
关注更多精彩